Como Se Transmiten Las Enfermedades Infecciosas
En ellos se reúnen muchas personas que son reservas y potenciales fuentes de enfermedades infecciosas con otras que pueden contraerlas como los que van a sufrir intervenciones quirúrgicas cuyas heridas les exponen más fácilmente a la entrada de patógenos en su cuerpo. En este caso resultan fundamentales las.

Enfermedades Infecciosas Areaciencias


Diccionario Y Tipos De Enfermedades Infecciosas

Enfermedades Infecciosas Medlineplus En Espanol

Enfermedades Infectocontagiosas Que Son Como Se Propagan Tipos Y Diferencias Arriba Salud

Calameo Enfermedades Infecciosas Transmitidas Por El Agua

Metodos De Transmision Virus Del Zika Cdc

Cuales Son Las Infecciones Y Virus Se Transmiten Por El Aire Salud La Republica
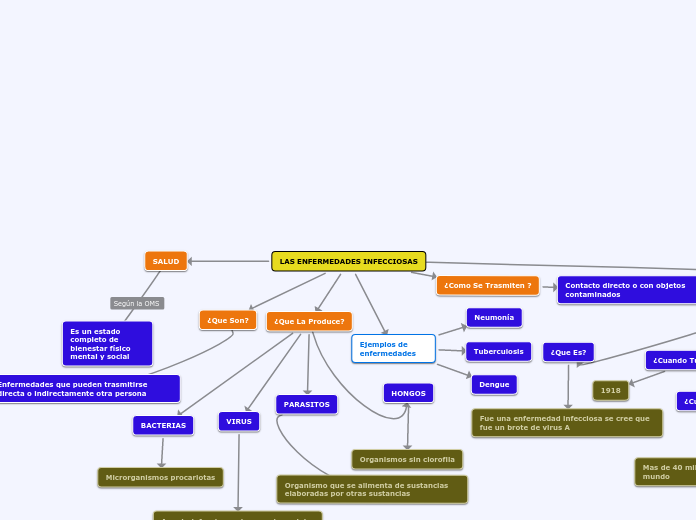
Las Enfermedades Infecciosas Carte Mentale

Calameo Enfermedades De Transmicion Sexual

Como Se Transmiten Las Enfermedades Infecciosas Revista Pediatria Y Familia
Las Enfermedades Infecciosas Elmeterkep

Como Se Transmiten Las Enfermedades Infecciosas

Como Se Transmiten Las Enfermedades Respuestas Tips

Hablemos De La Transmision De Enfermedades Infecciosas Respiratorias Youtube

Enfermedades Profesionales De Los Trabajadores En Contacto Con Cerdos Articulos 3tres3 La Pagina Del Cerdo

Prevencion Y Tratamiento De Enfermedades Infecciosas By Javiera Jimenez

La Transmision De Enfermedades Infecciosas By Erika Luque







Posting Komentar untuk "Como Se Transmiten Las Enfermedades Infecciosas"