Cuadro Sinoptico Del Sistema Nervioso
Como lo indica su nombre los cuadros sinópticos verticales están orientados en ese sentido. Cuadro sinóptico vertical del sistema nervioso.

Mapa Conceptual Del Sistema Nervioso Mapa Conceptual Mapas Sistema Nervioso
CUADRO SINOPTICO SISTEMA NERVIOSO 1.

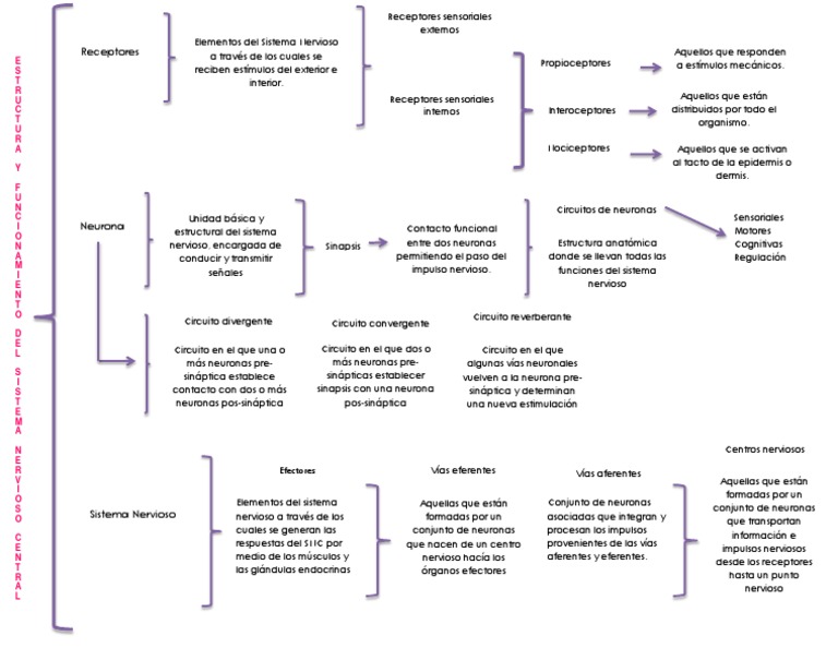
Cuadro sinoptico del sistema nervioso. Tenemos un cuadro sinóptico del sistema nervioso central y periférico que te ayudará a diferenciar los dos conceptos. Sistema Nervioso Central A. Se suelen representar con el uso de figuras geométricas y colores para determinar el orden jerárquico de cada tema o idea.
Es el órgano más importante del sistema nervioso y es la computadora principal de todo el cuerpo humano controla las acciones voluntarias así como también las involuntarias a su vez es el responsable del. En la siguiente imagen se podrá apreciar el uso de ambos elementos mencionados anteriormente del.

Mapa Conceptual Sistema Nervioso Autonomo Hablemos De Psicologia Medium

Sistema Nervioso S N C Y S N P Youtube

Sistema Nervioso Cuadros Sinopticos
Sistema Nervioso Farmacos Que Actuan Sobre El Si Mindmeister Mapa Mental

Cuadro Sinoptico Del Sistema Nervioso Cuadrosinoptico Com Mx

Sistema Nervioso Cuadro Sinoptico 1 638 Sistema Nervioso Central Sistema Nervioso Sistema Nervioso Humano
![]()
Sistema Nervioso Cuadro Sinoptico

Cuadro Sinoptico Del Sistema Nervioso Cuadrosinoptico Com Mx
Cuadro Sinoptico De Sistema Nervioso Pdf Neurona Sinapsis

Imagen De Un Mapa Conceptual Del Sistema Nervioso Stoneevent Blogspot Com
![]()
Sistema Nervioso Cuadro Sinoptico

Cuadro Sinoptico Del Sistema Nervioso Cuadrosinoptico Com Mx

Cuadros Sinopticos Sobre El Sistema Nervioso Central Y Periferico Cuadro Comparativo Sistema Nervioso Nervioso Sistema Nervioso Central

Mapa Conceptual Del Sistema Nervioso Descargar Gratis

Mapa Conceptual Del Sistema Nervioso Central Y Periferico Cuadros Sinopticos Cuadro Comparativo Sistema Nervioso Sistema Nervioso Central Nervioso

Mapa Mental La Relacion De Los Sistemas Nervioso Y Reproductivo Mind Map







Posting Komentar untuk "Cuadro Sinoptico Del Sistema Nervioso"